Как распознать критическую степень сульфатации АКБ?

Сульфатация пластин – один из основных процессов, разрушающих блок питания. Химически это можно описать как образование крупных сульфатов свинца на поверхности пластин. Интенсивный рост кристаллов наблюдается при глубоком разряде, поэтому опытные аккумуляторщики категорически не рекомендуют разряжать аккумулятор ниже 12,4 В и тем более хранить его в разряженном состоянии.
На обслуживаемых аккумуляторах сульфатацию легко определить визуально. Достаточно открутить колпачки и осмотреть пластины: белый налет на электродах свидетельствует о необходимости десульфатации. Разница становится очевидной, если сравнить внутренности несбалансированного блока питания с заряженным. У последних плюсовые пластины коричневые, а минусовые пластины серые.
Еще одним признаком критической сульфатации пластин является быстрая зарядка и быстрая разрядка. Пример тому обычная ситуация: только что подключили зарядное устройство, как сразу закипел электролит. Как ни странно, после всех основ технологии заряда аккумулятора его действительно можно зарядить всего за 20-30 минут, а нормально разомкнутое напряжение, измеренное на холостом ходу, будет соответствовать 100% заряду. Только такая батарея не способна работать под нагрузкой: обычная лампа ближнего света посадит ее буквально за 10-15 минут, тогда как здоровая батарея разряжается за 8-10 часов.

На профессиональном уровне продукт с прогрессирующим образованием сульфата свинца на пластинах характеризуется двумя дополнительными характеристиками:
- Внутреннее сопротивление. С ростом кристаллов сульфата свинца она увеличивается.
- Емкость. По мере развития сульфатации она уменьшается.
В отношении измерения емкости автомобильного аккумулятора можно сказать так: с недавних пор это можно сделать без особых усилий. Измерение производится с помощью диагностических сканеров или, как их принято называть, аккумуляторных тестеров. В этом классе есть как профессиональные модели, такие как Bosch BAT 121 с функцией распечатки результатов теста, так и версии для домашнего использования (Lancol MICRO-200 и др.). Помимо прочего, эти приборы способны показывать среднюю плотность электролита, процент заряда, внутреннее сопротивление и, конечно же, напряжение.
Способы десульфатации пластин свинцового аккумулятора
Классический вариант идеи мер по десульфатации заключается в растворении крупных сульфатов свинца циклами заряд-разряд. Не всегда удается восстановить производственную мощность. Так, в группе риска находятся аккумуляторы, длительное время хранившиеся в разряженном состоянии. На пластинах таких изделий имеются крупные наросты, обладающие высокой стойкостью и трудно растворяющиеся.
Исходя из определения десульфатации, понятно, что ни одно зарядное устройство на роль рекуператора не годится. Мы уже изучали вопрос выбора зарядного устройства для автомобильного аккумулятора. Повторимся, что в идеале он должен заряжаться с режимом десульфатации, например программируемый «комбинированный» Кулон 912, «самодельный» от Сороки и т д. Электрооборудование этого класса отличается набором встроенных зарядно-разрядных контрольно-тренировочные циклы».
На крайняк пойдет зарядное устройство с регулируемым током и напряжением. Позже мы укажем, что этот вариант подходит для легких стадий сульфатации и не для всех типов аккумуляторов. Полностью автоматическому оборудованию типа Bosch C3-C7, Stack и т.п доверять не стоит, так как корректность реализованного в них метода восстановления слишком единообразна, из-за чего не дает ощутимого эффекта.

Метод №1. Зарядное устройство с режимом восстановления
Итак, в руках профессиональное зарядное устройство со встроенным алгоритмом контроля заряда-разряда и циклами обучения. По сути, это продвинутая машина с ручными настройками. Весь смысл этого метода сводится к настройке этого оборудования.
Ток и напряжение здесь обычно не задаются. Вместо условных единиц прописывается емкость. Согласно инструкции, чаще всего это номер, указанный на этикетке. Иногда, правда, показывается фактическое число A*h, которое зарядка оценивает самостоятельно. Модели самодельного происхождения, как правило, требуют расчета нагрузки и имеют выходные контакты для ее подключения. Лампа играет роль нагрузки.
Отдельного внимания заслуживает контактная база зарядного устройства. Каким бы ни было его происхождение, его желательно изменить:
- Сечение провода между зарядкой и аккумулятором, аккумулятором и нагрузкой должно быть не менее 4 мм2.
- Максимальная длина проводника на участке зарядное устройство-аккумулятор 50 см, нагрузка блока питания 50-70 см.
- Крокодилы следует заменить болтовыми клеммами.
Алгоритм работы в режиме десульфатации сводится к раскачке, то есть зарядке аккумулятора малым импульсным током (до 0,6 А) с последующим переходом на 2-3 А. После этого аккумулятор разряжается до 10,8 А. V и цикл зарядки повторяется снова.
Обратите внимание на следующее! Батарея Ca/Ca не должна разряжаться ниже 12 В.
Это один из вариантов лечения севшего аккумулятора. Более современные зарядные устройства позволяют обойтись полностью без разрядки. Такие ЗУ имеют адаптивный алгоритм установки длительности импульсов тока и паузы между ними, а также самой силы тока. Регулируя эти три количества, можно вытеснять крупные кристаллы, а затем растворять их без принудительного выброса.
Метод №2. Обычная зарядная аппаратура с регулируемым напряжением и током
Интернет предлагает нам десятки вариантов самодельных схем блока десульфатации. Это может быть как самостоятельный продукт, собранный с нуля, так и дополнение к существующему зарядному устройству. По-своему привлекательна возможность ручной десульфатации, и требует минимум доработок. Мы рассмотрим эту версию.
Основное внимание уделяется обычному зарядному устройству с регулируемым током и напряжением. Кроме того, вам понадобится обычная автомобильная лампа, мощность которой подбирается исходя из 10-часового разряда аккумулятора определенной емкости. Например, на 60 А*ч подойдет лампочка на 55 Вт. Для полного протекания процесса разряда полезно включить поворотное реле между лампой и аккумулятором. Паузы стимулируют химические вещества к полной реакции.

Идея десульфатации такая же. Принцип реализации аналогичен работе автомата с управлением «заряд-разряд» и циклами обучения: зарядка с последующей паузой и разрядка. Прочтите все подробности о технологии восстановления аккумуляторов:
- Восстановить уровень электролитов. Будьте готовы, что в процессе зарядки из пластин выделяется кислота и жидкости в стакане будет больше.
- Поставьте аккумулятор на зарядку. Максимальный ток 1А. Напряжение: 13,9-14,4 В. Время зарядки — около 8 часов. В зависимости от степени запущенности сульфатации через 8 часов будет наблюдаться разное напряжение. Если был глубокий разряд ниже 10,8В, потребуется дополнительный перерыв в 24 часа и цикл заряда. Например, если исходное напряжение было около 9 В, через 8 часов оно будет около 11 В. Делаем паузу на 24 часа и продолжаем заряжать до 12,7 В током 2А.
- Сделайте перерыв на 24 часа.
- Разрядить аккумулятор с помощью лампы, подключенной через реле поворотников к напряжению 10,8В.
- Поставьте аккумулятор на зарядку. Максимальный ток 2А. Напряжение: 13,9…14,4В. Когда вы достигнете 12,7 В, отключите зарядное устройство и оставьте батарею на 24 часа.
- Снова разрядите аккумулятор до 10,8 В.
- Зарядка током 2А (напряжение 13,9-14,4В) до 12,7В.
- При необходимости повторите цикл разрядки.
Количество повторений циклов заряда-разряда зависит от исходного состояния аккумулятора. В среднем достаточно 2-3 повторений. Конечной целью является достижение плотности 1,27-1,28 г/см3 или приемлемого напряжения под нагрузкой.
Схема для десульфатации автомобильного аккумулятора

Из химических способов десульфатации аккумуляторов чаще всего используется комплексный состав трилона Б и аммиака. Эти вещества доступны, но их следует использовать по инструкции и на мощных батареях. Трилон Б, натриевая соль этилендиаминтетрауксусной кислоты, растворима в воде, натрий замещает ион свинца в соли и осадок растворяется. Но активная шпаклевка тоже растворяется.
Процедура химической десульфатации аккумулятора:
- Готовится раствор – на 3 л берут 60 г Трилона Б, 622 мл NH4OH 25%, 2340 мл дистиллированной воды. Можно взять 10% раствора аммиака 1560 мл, воды 1140 мл и Трилона Б 60 г.
- Электролит из аккумулятора сливается в подходящую емкость.
- Приготовленным составом сразу заполнить влажные банки, оставить в батарее не более чем на 60 минут.
- Вылейте содержимое и промойте банки 3-4 раза дистиллированной водой.
- Долейте новый электролит необходимой плотности и зарядите на полный цикл.
Метод нужно использовать с осторожностью. Если десульфатацию автомобильных аккумуляторов проводить для удаления небольшого количества осадка, то время воздействия сокращается до 30-40 минут. Трилону Б все равно, что растворять — вредный осадок или активную массу. В момент реакции жидкость нагревают и кипятят. Вы должны работать на открытом воздухе, носить средства защиты.
Советы по технике восстановления аккумуляторной батареи
Не рассматривайте десульфатацию как единственное лекарство от свинцово-кислотного аккумулятора. Это не удается не только из-за больших наростов сульфата свинца, которые не растворяются. В список причин следует также включить постоянные перезарядки, приводящие к коррозии токоотводов и разрушению покрытия на пластинах, неизбежную коррозию самих пластин и отслоение активных веществ с поверхности электродов под действием вибрации.

Опыт проведения десульфатационных мероприятий позволяет выделить основные правила, которые следует неукоснительно соблюдать:
- Процесс следует проводить только в теплом, хорошо проветриваемом помещении (+20…+25 °С).
- Не допускайте кипения электролита.
- Не проводите десульфатацию чаще одного раза в год.
Конечно, процесс следует периодически контролировать. Например, для выявления ситуации, когда аккумуляторная батарея не закипает во время зарядки .
Десульфатация пластин обычным зарядным устройством
Как было сказано выше, провести работы по десульфатации пластин АКБ можно с помощью обычного зарядного устройства. Но работа в этом случае будет намного сложнее и потребует регулярного вмешательства в процесс.
Мы рассмотрим процесс десульфатации для аккумулятора с напряжением на клеммах 8 вольт и плотностью электролита ок. 1,07 г/см3. Такой аккумулятор при обычной зарядке начинает кипеть через ок. 15 минут, пока на него не подается напряжение.
Десульфатация проводится с помощью обычного зарядного устройства следующим образом:
- Извлеките аккумулятор и поместите его в хорошо проветриваемом помещении, где будут проводиться работы;
- Затем проверьте, достаточно ли электролита в аккумуляторе. Если его недостаточно, добавьте обычную дистиллированную воду. Обратите внимание, ни в коем случае нельзя добавлять электролит или концентрат;
- Затем нужно взять обычное зарядное устройство, позволяющее выставить показатели силы тока и напряжения (амперы и вольты), и подключить его к аккумулятору;
- Установить напряжение на уровне от 13,9 до 14,3 вольта, а силу тока на уровне от 0,8 до 1 Ампера и включить его, после чего оставить аккумулятор в подобном состоянии на 8-9 часов;
- Выполнив действия, описанные выше, вы заметите, что плотность электролита в аккумуляторе не изменилась, а вот напряжение увеличилось примерно до 10 вольт — это то, что требуется;
- Отсоедините зарядное устройство от аккумулятора и оставьте его в таком состоянии на 24 часа;
- Затем снова подключите зарядную станцию к аккумулятору, но на этот раз установите ток на уровне 2-2,5 Ампер. Снова дайте аккумулятору зарядиться на 8-9 часов;
- После этого вы заметите, что напряжение увеличилось до уровня около 12,8 вольт, а плотность возросла до значений 1,11-1,13 г/см3;
- Как видите, процесс десульфатации начался. Для его продолжения необходимо подать на аккумулятор небольшой разрядный ток. Для этого лучше всего использовать лампу дальнего света на автомобиле, или что-то похожее по нагрузке. Оставьте аккумулятор с подключенной нагрузкой на 8-9 часов. Желательно постоянно следить за результатом, чтобы напряжение не опускалось ниже 9 вольт, а плотность оставалась на одном уровне;
- После этого снова заряжаем аккумулятор в течение 8 часов, используя зарядную станцию с током ок. 0,8-1 Ампер. Затем снова оставляем без подключенной зарядки и нагрузки на сутки, а затем заряжаем током 2-2,5 Ампер, чтобы снова поднять напряжение аккумулятора до уровня 12,7-12,8 вольт. После второго цикла вы заметите, что плотность увеличилась до 1,15-1,17 г/см3. Затем снова заряжаем аккумулятор.
Подобные процедуры следует проводить до тех пор, пока плотность батареи не приблизится к идеальной – 1,27 г/см3. Такая работа очистит пластины аккумулятора на 80-90%. Обратите внимание, что в зависимости от сложности ситуации работа может занять до двух недель.
Процесс десульфатации зарядником
Процедура проста, понятна большинству водителей, которые хотя бы примерно представляют принципы работы аккумулятора. Осуществляется по принципу «включил и забыл». К аккумулятору подключается автомобильное зарядное устройство с режимом десульфатации, настраиваются необходимые напряжение и ток, запускается режим «Десульфатация» и все – далее весь процесс идет автоматически. Восстановление емкости может занять несколько дней — в зависимости от емкости аккумулятора, степени сульфатации, разрядки.
Технически работа этого устройства основана на принципе многократного заряда. Сначала батарея заряжается током определенного номинального значения, а затем разряжается с соотношением тока заряда и разряда 10:1. Эти действия повторяются до тех пор, пока батарея не будет заряжена. Засульфатированные пластины очищаются, емкость восстанавливается. Аналогичный процесс можно выполнить с пригодными для использования батареями в профилактических целях.
Плюсы
Автомобильное зарядное устройство с функцией десульфатации – полезное устройство для автолюбителя, позволяющее сэкономить на покупке нового аккумулятора. Конечно, десульфатация не способна заставить аккумулятор работать вечно, но может очистить батарею на 95%, замедлить процесс сульфатации и дать дополнительное время работы на полной мощности на 1-2 года.
Его преимущества:
- использование десульфатирующего зарядного устройства — самый надежный и безопасный метод восстановления аккумулятора;
- увеличить емкость аккумулятора и увеличить срок службы;
- высокий КПД этих устройств — от 70%;
- процесс десульфатации не требует контроля со стороны автомобилиста – все происходит автоматически;
- существующая система индикации после регенерации батареи покажет, насколько удалось восстановить емкость;
- двойное преимущество – позволяет не только заводить и заряжать автомобиль, но и оживлять аккумулятор;
- возможность зарядки других аккумуляторов, а не только автомобильных аккумуляторов.
Минусы
Зарядное устройство для автомобильных аккумуляторов с десульфатацией имеет свои недостатки:
- более высокая стоимость по сравнению с обычными зарядными устройствами, но с учетом увеличения времени автономной работы устройство полностью окупается;
- длительный процесс восстановления емкости аккумулятора, иногда достигающий трех суток;
- невозможность оживить этим зарядным устройством те аккумуляторы, которые долгое время находились без зарядки, если, например, автомобиль не двигался более 6 месяцев;
- такое зарядное устройство не может заряжать аккумулятор постоянно, так как зарядка сильным несимметричным током не только разрушает и «стряхивает» сульфат, но и активную массу;
- восстановить кальциевую батарею невозможно;
- трудно сделать «оживление» гелиевых аккумуляторов.
Сегодня на рынке есть как бытовые зарядные устройства с десульфатацией для водителей, так и профессиональные пусковые зарядные станции для автосервисов. Кроме того, зарядные устройства с этим режимом доступны и для других видов транспорта: грузового, воздушного, речного, железнодорожного и т.д.
Зарядное устройство с десульфатацией для автомобильного аккумулятора

В промышленных условиях на фотобазах, где обученные сотрудники заряжают аккумуляторы, десульфатация аккумуляторов проводится специальным зарядным устройством для десульфатации. Для удаления осадка из сильно засорившейся батареи применяют обратные пульсирующие токи.
Обратный ток — переменный, с разной амплитудой и полярностью, циклически повторяющийся. Импульсная десульфатация при зарядке и разрядке бережно относится к аккумулятору, температура электролита не повышается, газ не выделяется.
Для создания обратных токов используется специальное устройство, генератор обратного тока, стоимость которого примерно равна двум батарейкам. Как десульфатировать аккумулятор с помощью генератора обратного тока?
Генератор используется для средней сульфатации пластин при токе 0,5 — 2,0 А в течение 20-50 часов. Процесс заканчивается, когда напряжение и плотность электролита остаются неизменными в течение 2 часов.
Сильно засорившуюся батарею очищают с помощью установки десульфатации дистиллированной водой в несколько этапов. Для этого напряжение на аккумуляторе нужно снизить до 10,8 В, удалить электролит, налить в стаканы дистиллированную воду.
Проведите десульфатацию аккумулятора малым током, чтобы напряжение было до 2,3 В. Постепенно осадок растворяется в воде, электролит приобретает плотность около 1,11 г/см3. Заменить раствор свежей дистиллированной водой и продолжить процесс до плотности 1,12 г/см3. Теперь установите ток на 1 А и наблюдайте за увеличением напряжения, пока индикатор не стабилизируется.
После первой фазы десульфатации аккумулятора ток увеличивают до 20% от тока разряда, заряжают аккумулятор 2 часа, разряжают и так до постоянной плотности и напряжения 3-5 раз.
Кислоту доводят до плотности 1,21-1,22 г/см3, полностью заряжают аккумулятор и через 3 часа корректируют плотность по таблице. Способ трудоемкий, но десульфатация пластин полная. Другой юноша возвращается к аккумулятору.
Как провести десульфатацию аккумулятора зарядным устройством

В первую очередь следует проверить плотность электролита в банках АКБ (норма около 1,07 г/см³), а также уровень электролита (при необходимости откорректировать добавлением дистиллированной воды).
Кроме того, основной задачей является зарядка аккумулятора малым током в течение примерно 8 часов. Память выставляется на 14 В и не более 14,3, при этом ток выставляется на 0,8-1 А. Если память не позволяет выставить такие параметры, нужно искать другое зарядное устройство для автомобильного аккумулятора.
В конце следует проверить плотность электролита (после первой проверки ничего не должно измениться), но показатель напряжения должен быть ок. 10 В. В этом случае отключите аккумулятор от зарядки не менее чем на 24 часа.
Тогда следующим этапом будет зарядка с увеличением силы тока на 2-2,5 А, а напряжение останется прежним. Сама батарея снова заряжается в течение 8 часов, после чего проверяется напряжение батареи и плотность электролита. В норме оно должно быть 12,7 В, плотность 1,11-1,13 г/см³.
В случае, когда показатели соответствуют указанным выше, необходимо разрядить аккумулятор лампочкой. Для этого к аккумулятору подключают лампочку на 9В и разряжают аккумулятор. Самое главное не допустить падения напряжения ниже 9В в процессе разряда.
После разрядки аккумулятора плотность снова измеряют. Он не должен опускаться ниже 1,11-1,13 г/см³. Если все в норме, процесс зарядки и разрядки необходимо повторить. Кстати, плотность увеличится до 1,15-1,17 г/см³.
Затем снова повторяют процедуру зарядки и разрядки, доводя плотность электролита до 1,27 г/см3. Когда показатель увеличится до нужной скорости, десульфатацию аккумулятора можно считать завершенной. Как видите, процесс восстановления батареи не быстрый, но это позволит на 80-90 оживить батарею.
- Другой вариант – сделать блок десульфатации своими руками. Основная задача — заряд не должен быть более 10% от емкости аккумулятора, а напряжение должно быть в пределах 13,1 — 13,4 В. Так вот такое устройство представляет собой нагрузочную цепь, где заряды чередуются с разрядами.
В схеме можно провести различие между реле и лампочками на 12 В. Лампочки заряжают аккумулятор и разряжают аккумулятор до определенного уровня, при этом реле отключает нагрузку при достижении нужного разряда и снова включает ее после того, как заряд аккумулятора поднимется до необходимого уровня.
Также добавим, что десульфатация необслуживаемого аккумулятора будет более сложной, так как отсутствуют заливные отверстия, что не позволяет контролировать уровень и плотность электролита. Единственный выход – осветить корпус батареи, определить уровень и сделать отверстие чуть выше, а затем шприцем закачать дистиллированную воду. После этого отверстие необходимо запаять.
Но на самом деле необслуживаемый аккумулятор лучше всего восстанавливается с помощью обычной зарядки и разрядки. То же самое можно сказать и о кальциевых батареях, так как вместе с сульфатом свинца образуется слой сульфата кальция, герметизирующий пластины.
Доступные способы восстановления аккумулятора автомобиля

Так что помимо десульфатации пластин аккумулятора с помощью зарядного устройства есть и другие решения. Сразу отметим, что такие методы нельзя считать лучшим вариантом, но в некоторых ситуациях их можно использовать.
Например, если механическая очистка пластин от сульфата свинца требует разборки аккумулятора, снятия пластин и их очистки, то химическая очистка избавляет от необходимости разбирать аккумулятор. Для такой очистки достаточно открыть крышки стаканов, налить чистящий раствор и дождаться, пока он смоет соль с тарелок.
Конечно, такие методы сложны в реализации и даже опасны (работа с аккумуляторами и кислотой требует соблюдения правил безопасности). Однако если проводится полное техническое обслуживание аккумулятора с заменой электролита, в рамках таких работ может проводиться и десульфатация.
Что же касается рядовых автомобилистов, то на практике не все будут обслуживать аккумулятор. В этом случае гораздо проще купить зарядное устройство с режимом десульфатации или отдельное устройство для десульфатации пластин аккумулятора. Учитывая, что второй вариант подходит не всем, ниже мы рассмотрим метод десульфатации с обычной памятью.
Десульфатация аккумулятора зарядным устройством

Можно обойтись более дешевым методом десульфатации с помощью обычного зарядного устройства. Но непременным условием является возможность регулирования силы тока и напряжения. Если осадок по-прежнему занимает менее половины пластин, применяется следующая схема десульфатации аккумулятора:
- Доведите уровень электролита до нормы дистиллированной водой.
- Подключить зарядное устройство и установить напряжение 14 В, ток 1 А. Заряжать 8 часов. Замеры должны показать, что плотность электролита увеличилась, напряжение поднялось до 10 В. Если показатели ниже, аккумулятор восстановлению не подлежит.
- Аккумулятор сутки отдыхает, отключил от ЗУ.
- Подключить с напряжением 14 В и током 2-2,5 А на 8 часов. Напряжение должно быть 12,7-12,8 В. Электролит в банках плотностью 11013 г/см3.
- Разрядите аккумулятор до 9 В с дальним светом за 6-8 часов.
- Повторить разряд несколько раз, пока плотность электролита не станет 1,27-1,28 г/см3. Во время циклов происходит процесс десульфатации, камень растворяется, кислотный остаток SO4 укрепляет электролит.
В результате емкость свинцового аккумулятора будет восстановлена на 80-90%. Но это не способ десульфатации кальциевого или гелевого аккумулятора.
Чаще всего агрегат «Вымпел» используется для десульфатации с зарядным устройством. Это доступно и имеет необходимую настройку. К нему можно подключить насадку в виде поворотника или другого электронного устройства для удаления свинцовых камней.
В необслуживаемых батареях десульфатация эффективна только на начальной стадии образования накипи. Осуществляется с помощью импульсного зарядного устройства. Но нужно знать, что камень в кальциевой батарее содержит гипс, который не разрушается под действием пульсирующих токов. Поэтому необслуживаемые аккумуляторы не подлежат восстановлению после 3-х глубоких разрядов.
Как определить чрезмерное осаждение сульфата свинца в аккумуляторе
Различить процессы естественной и глубокой сульфатации можно по косвенным признакам. Ускоренный рост кристаллов сульфата свинца проявляется следующим образом:
В незагруженном состоянии:
- Плотность раствора серной кислоты в разных банках заметно различается.
Во время зарядки:
- Напряжение сначала резко возрастает, затем падает.
- Температура электролита быстро повышается.
- Плотность раствора серной кислоты либо увеличивается очень медленно, либо не изменяется.
- Газообразование начинается раньше, чем в нормально функционирующих аккумуляторах.
При разрядке:
- Измеренная мощность ниже заявленной в паспорте.
Как сделать десульфатацию на автомобильный аккумулятор

Естественный процесс старения аккумуляторов из-за потери емкости, в результате выпадения труднорастворимых солей, можно замедлить своевременной десульфатацией пускового или буксирного аккумулятора.
Все методы можно классифицировать по видам:
- Воздействие электрического заряда — постоянный ток малой величины, импульсный ток, переполюсовка.
- Химические методы с использованием деструкторов осадка с последующей заменой электролита. Или растворение осадка в дистиллированной воде при малом зарядном токе
- Механический — когда пластины, вынутые из ящиков, восстанавливают механической обработкой.
В профилактических целях в электролит периодически добавляют присадки, предотвращающие появление сульфатной накипи, но они разрушают пластины и сокращают срок службы батареи.
Десульфатация АКБ в домашних условиях

Десульфатацию аккумуляторов легковых автомобилей часто проводят своими руками, руководствуясь схемами, представленными на разных ресурсах. Многие из них основаны на использовании обычного зарядного устройства, но требуют большого внимания. В среднем ручная сульфатация при малых токах и множественных циклах занимает более 2 недель.
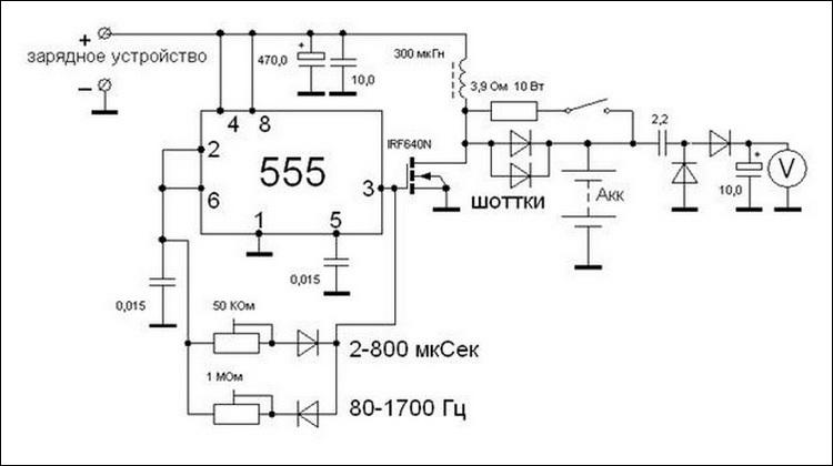
Подключение декодера к зарядному устройству ускорит режим десульфатации аккумулятора. Примером приставки является импульсный преобразователь, называемый мигалкой, так как светодиоды сигнализируют о прохождении переменного тока. Устройство можно собрать своими руками.
Вот схема зарядки для сульфатации автомобильного аккумулятора, называемая «поворотник».

Принцип «мигания» — прохождение 10% тока от емкости аккумулятора, напряжением 13,1 — 13,4 В. Схема представляет собой разряд с лампочками на 12 В и реле, включающим зарядку по окончании разряда. Получается вспышка с пульсацией 4,3 секунды для разряда током 1 А и 3 секунды для заряда током 5 А. Импульсы тока сначала разрыхляют монолитную пленку на пластине, а затем растворяют мелкие кристаллы.
Мы знаем, что необслуживаемые аккумуляторы трудно десульфатировать. Но если аккумулятор новый, не прослужил более 2 лет, а уровень электролита в банках низкий, можно попробовать восстановить емкость. Сначала добавьте в банки дистиллированную воду и заклейте отверстия эпоксидным клеем. Тогда попробуйте зарядить пульсирующим током. В режиме десульфатации аккумулятора активная замазка будет разрушаться одновременно с коркой сульфатированного свинца. Емкость будет восстанавливаться ненамного и ненадолго.
Причины возникновения глубокой сульфатации
1. Зарядка большим током
В процессе восполнения заряда током, превышающим по абсолютной величине 10 % емкости, мелкозернистый сульфат свинца не успевает полностью превратиться в исходные активные компоненты. Частично осадок остается, при этом автовладелец видит, что зарядка завершена:
- Наблюдается активное газовыделение.
- Плотность электролита вернулась к нормальным значениям 1,25–1,31 г/см3.
- Напряжение не меняется.
Разовая ситуация, конечно, не критична. Однако если сильноточную зарядку повторять постоянно, количество сульфата свинца будет накапливаться, структура кристаллов изменится, и аккумулятор начнет терять емкость.
2. Глубокая разрядка
Глубокий разряд – это пороговая емкость аккумулятора, после которой ему уже некуда разряжаться. В этой ситуации почти вся серная кислота на пластинах находится в виде солей. Чтобы его вернуть, нужно как можно быстрее начать зарядку аккумулятора.
В теории все выглядит просто: разрядил-зарядил-поехал дальше. На практике полностью вернуть кристаллический свинец в исходное состояние невозможно. Часть осадка остается на тарелках, последующий глубокий слив только усугубляет ситуацию.
Каждый глубокий разряд снижает емкость аккумулятора на 2-3%. Всего 10 разрядов снизят емкость аккумулятора на 20-30%, и такой аккумулятор уже не заведет двигатель.
3. Долгая стоянка
Если автомобиль не используется, заряд аккумулятора может упасть до критического уровня. Чтобы этого не произошло, запускайте двигатель не реже одного раза в месяц.
4. Постоянное пребывание АКБ в недозаряженном состоянии
При этом мелкокристаллический сульфат превращается в крупные кристаллы, а затем в корку, которая не восстанавливается при зарядке.
5. Проблемы с электролитом
Если уровень ниже метки, возможно, часть пластин оголена. При этом происходит активное взаимодействие губчатого свинца с кислородом, что еще больше ускоряет сульфатацию. Если уровень падает, а раствор все равно покрывает пластины, плотность электролита начинает повышаться (вода испаряется, кислота остается). Повышенное содержание H2SO4 также ускоряет седиментацию.
6. Резкие перепады температуры
Сульфат свинца — нерастворимое соединение, но растворимость его все же мала, причем заметно различается в горячих и холодных растворах. Зимой PbSO4, растворяясь в горячем аккумуляторе при работающем двигателе, после остановки и охлаждения осаждается на пластинах. При повторении циклов нагрева-охлаждения масса осадка увеличивается. В результате мелкокристаллический сульфат превращается в крупнозернистый, что снижает емкость аккумулятора.
Десульфатация пластин специальным зарядным устройством
В продаже можно найти специальные зарядные станции, предназначенные для десульфатации автомобильного аккумулятора. Они работают в необходимом разрядном режиме и эффективно справляются с задачей очистки пластин от сульфата свинца.
Примечание: стоимость зарядной станции, предназначенной для десульфатации аккумуляторных пластин, довольно значительна. По цене такой станции можно купить 3-4 новых аккумулятора. Следовательно, иметь такую станцию для «домашнего пользования» экономически невыгодно.
Со специальной зарядной станцией очень легко проводить работы по десульфатации пластин. Для этого достаточно взять аккумулятор, подключить к нему зарядную станцию и включить процесс десульфатации, после чего устройство все сделает автоматически.
Примечание. Процесс десульфатации с помощью специального зарядного устройства занимает несколько дней.
Эта зарядная станция работает очень легко. На заряд подается напряжение, и через некоторое время начинается разряд. Чаще всего токи заряда и разряда находятся в соотношении 10 к 1, то есть если на заряд подается ток 2 ампера, то на разряд 0,2 ампера.
Когда работа будет завершена, с помощью индикации зарядная станция покажет, насколько удалось восстановить емкость аккумулятора, если она имеет правильные индикаторы или дисплей.
Как предотвратить неестественную сульфатацию и спасти АКБ
Для устранения проблемы необходимо зарядное устройство с десульфатацией. Агрегаты работают в заданном режиме заряда-разряда, очищая пластины от скопившегося осадка. Процесс прост: достаточно подключить станцию к аккумулятору и включить функцию очистки (обычно десульфатация является одним из этапов зарядки аккумулятора).
Восстановление пуско–зарядным устройством с десульфатацией
Станция работает следующим образом:
- Для зарядки подается ток с определенным напряжением.
- Затем начинается постепенное снижение силы тока.
- После того, как ток достигает предельного значения, он снова увеличивается до верхнего порога
Соотношение токов заряда и разряда автоматически поддерживается на уровне 10:1 (например, ток заряда 2А, ток разряда 0,2А).
Циклы повторяются столько раз, сколько необходимо для восстановления функции пластин. После завершения процесса зарядное устройство для автомобильного аккумулятора с десульфатацией отобразит, насколько восстановлена емкость. Индикация тока и напряжения имеется в компактном блоке Fubag Cold Start 300/12. Станция не только позволяет заряжать аккумуляторы до 300 Ач, но и освобождает электроды от нагара.
Как выбрать зарядник с десульфатацией
- При выборе такого зарядного устройства необходимо знать параметры аккумулятора: емкость, зарядный ток и зарядное напряжение, чтобы правильно выбрать устройство.
- Если вы планируете восстанавливать только 1 аккумулятор, а не сразу несколько, то подойдет одноканальное зарядное устройство.
- В продаже имеются зарядные устройства с рядом дополнительных параметров, облегчающих процесс десульфатации: ручная регулировка зарядного тока, защита, функция блокировки, разные режимы десульфатации (щадящий, интенсивный, циклический).
Среди лучших зарядных устройств для десульфатации автомобильных аккумуляторов можно выделить следующие модели:
- Кедр-авто-10 (Россия) — прост в эксплуатации, приемлемая цена, для 12-вольтовых аккумуляторов на кислотном электролите и свинцовых пластинах;
- Auto Welle AW05-1208 (Германия) — более дорогое высокоинтеллектуальное устройство с множеством различных функций;
- Battery Service Universal PL-C004P (Китай) — недорогой и проверенный прибор;
- Hyundai HY 400 (Южная Корея) — современное зарядно-стартерное устройство со светодиодным дисплеем, работает с аккумуляторами 6В и 12В;
- Optimate 7 TM250 (Китай) – универсальное импульсное зарядное устройство для свинцово-кислотных аккумуляторов 12В от TecMate;
- Deca STAR SM 150 (Италия) – портативная инверторная модель с современным дизайном, по цене выше перечисленных выше;
- «Автоэлектро» Т-1012АР (автоматический реверс) — из-за высокой цены используется больше в организациях автосервиса, чем в личных целях.
Если вы планируете купить автомобильные зарядные устройства с десульфатацией, лучше обратиться в специализированные магазины, занимающиеся продажей автомобильных аккумуляторов и стартеров. Подобрать подходящее зарядное устройство с десульфуризатором для конкретного типа АКБ сможет не каждый автолюбитель, в этом случае помогут грамотные советы менеджеров магазинов.

Какие аккумуляторы поддаются десульфатации
Чтобы десульфатировать аккумулятор, он должен соответствовать ряду критериев. Не всегда выход из строя аккумулятора свидетельствует о том, что пластины подверглись сульфатации. Это может произойти, в том числе, из-за разрушения пластин или закрытия ящиков. То есть перед началом процесса десульфатации аккумулятора следует убедиться, что:
- Корпус батареи не имеет механических повреждений, т.е не вышел из строя в результате падения или удара;
- На пластинах аккумулятора имеется белый налет. Это можно проверить, открутив пробки;
- Проверка емкости аккумулятора показывает, что она находится на уровне в районе 30-40%;
- При попытке зарядить аккумулятор он берет заряд, но быстро разряжается. Кроме того, он быстро нагревается и может закипеть при зарядке.
Если причина выхода из строя аккумулятора действительно кроется в сульфатации пластин, можно переходить к процессу десульфатации.
- https://autobann.su/desulfatatsiya-plastin-akkumulyatora.html
- https://batts.pro/desulfatatsiya-akkumulyatora/
- https://okeydrive.ru/desulfataciya-akkumulyatora-zaryadnym-ustrojstvom/
- https://avto-all.com/avtolyubitelyam-na-zametku/avtomobilnoe-zaryadnoe-ustroystvo-s-desulfatatsiey
- http://KrutiMotor.ru/vosstanovlenie-akkumulyatora-avtomobilya-desulfatatsiya/
- https://store.fubag.ru/tips/zaryadnoe-ustroystvo-s-desulfatatsiey-ili-bez-chto-luchshe-dlya-akkumulyatora/